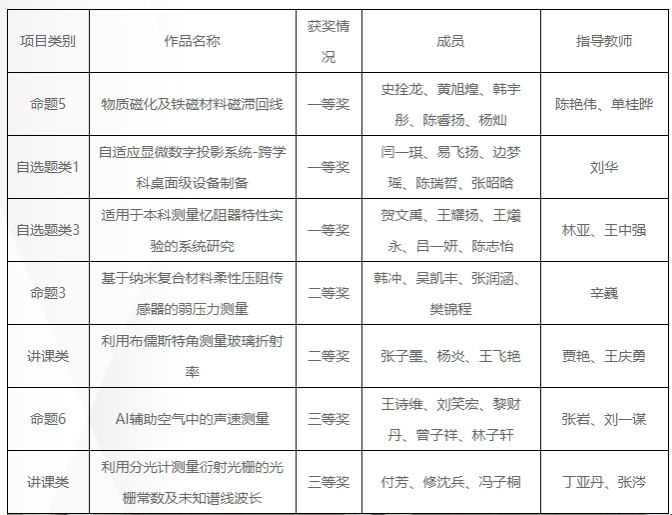
2025年11月21日至23日,第十一届全国大学生物理实验竞赛(创新)决赛在湖南长沙成功举行。该竞赛是在高等学校国家级实验教学示范中心联席会物理学科组、教育部高等学校大学物理课程教学指导委员会、教育部高等学校物理学类专业教学指导委员会和中国物理学会物理教学委员会指导下,由全国大学生物理实验竞赛组委会和全国高等学校实验物理教学研究会主办,《物理实验》杂志和高等教育出版社物理分社协办。本届竞赛由中南大学承办,全国700余所高校3260支预赛队伍参赛,参赛数量再创新高,其中331所高校750支优秀代表队晋级决赛。东北师范大学物理学院队伍由我中心教师贾艳、陈艳伟带队,凭借参赛学生卓越表现,斩获3项一等奖、2项二等奖、2项三等奖的优异成绩,为学校争得荣誉。
全国大学生物理实验竞赛(CUPET),是教育部高教司批准的全国性大学生物理学科竞赛,2020年入选全国普通高校大学生竞赛排行榜唯一物理类竞赛。赛事设创新赛、教学赛双赛道,是国内挑战性最强、影响力最大的物理类竞赛之一。中心主任李金环为竞赛组委会委员、长期担任创新赛讲课类组长,中心教师黄继鹏、张岩受聘本届决赛评委,彰显中心实验教学全国影响力。

本届竞赛筹备阶段,学院师生高度重视。自3月启动备赛,历经资格审查、校级选拔、省级竞赛及国家级初赛层层筛选,全力提升参赛作品质量。在中心教师团队精心辅导下,参赛学生持续完善实验方案、优化流程、深挖数据分析,反复模拟答辩各类问题。对实验设计合理性、数据结果精确性、PPT制作精良度及演讲表达能力等环节细致打磨,力求参赛作品在科学探讨与实验创新上实现高标准呈现。此次竞赛充分锻炼并提升了同学们的创新思维、实验技能与综合分析能力。本届竞赛中物理学院学子的优异成绩,是学院长期重视实践教学、培育学生创新能力的有力印证。这既彰显学院学子扎实的专业功底与卓越综合素质,也体现中心实验教学强劲实力与高水平实践育人成效。
初稿:陈艳伟
复审:张岩
终审:王春亮