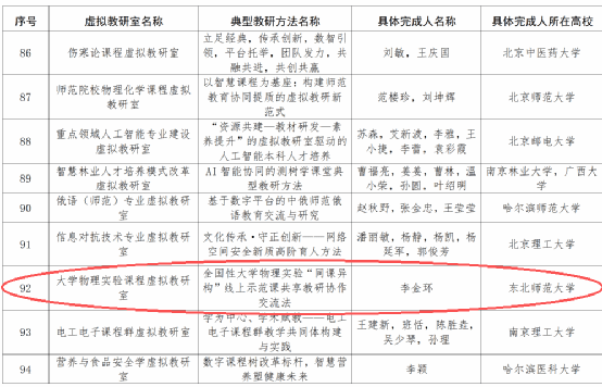
近日,教育部高等教育司委托虚拟教研室秘书处开展的2025年“典型虚拟教研室、典型教研方法与典型教研成果”遴选。12月10日,相关部门发布《关于公布2025年度虚拟教研室试点建设典型名单的通知》,教育部首批大学物理实验课程虚拟教研室(东北师范大学),凭借“全国性大学物理实验‘同课异构’线上示范课共享教研协作交流法”成功获评“典型教研方法”。这是该教研室继2023年斩获首届“典型教研室”荣誉后,再次荣膺国家级表彰。该创新教研方法由中心主任李金环教授主导打造,通过组织全国不同高校教师围绕同一实验课题开展差异化教学设计,以线上示范课展示、资深专家评析、跨校交流研讨等形式,搭建起优质教学经验共享平台。此举不仅有效拓宽了教师备课思路、助力全国大学物理实验教学质量均衡提升,更被誉为“开全国性校际间大学物理实验课程同课异构之先河”。双重荣誉的背后,是东北师范大学物理学院和中心在物理实验教学改革与实践育人领域的深厚积淀,充分彰显了前沿引领实力。该教研方法已被多个虚拟教研室借鉴应用;该教研室还指导成员单位开展了多次区域性大学物理实验“同课异构”活动,为高校虚拟教研室跨校协同教研提供了可复制、可推广的实践范式。

